首页
算力招商
算力服务门户
人工智能工厂
虚拟电厂
智能体生态组织
算力RWA商学院
400-102-5112
算力服务门户
用前沿科技,激发企业潜能,开拓多元发展路径,解锁无限商业可能。
首页
◇
运营关键点梳理
当前位置:
行业背景
算力管理平台总体架构
算力监控
算力运营
运营关键点梳理
算力调度
各阶段建设内容
收益分析
典型案例
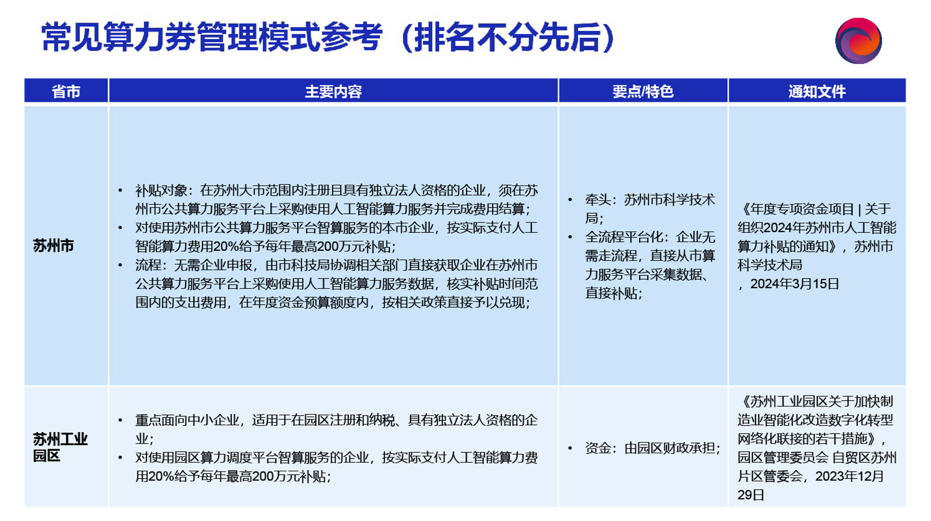
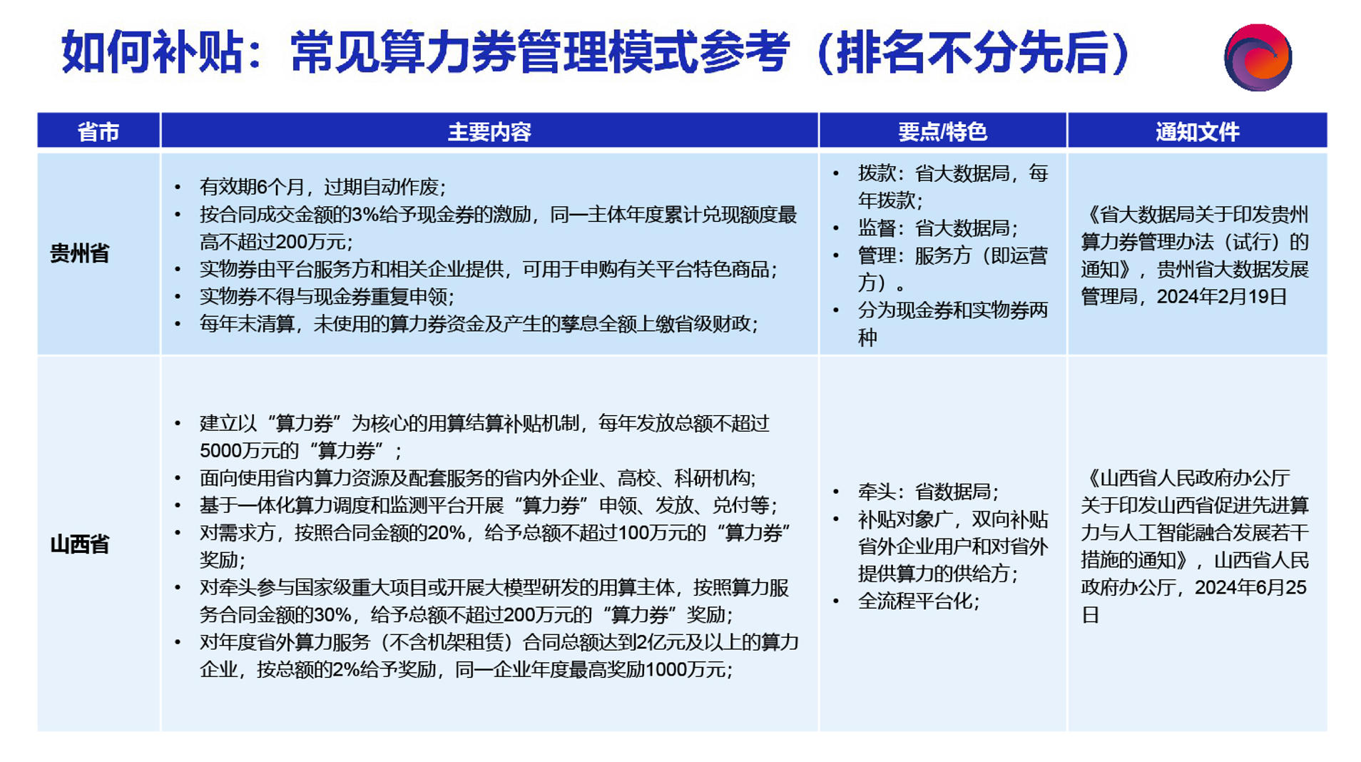
运营关键点梳理
来源:
|
作者:
tpl-ce91c6e
|
发布时间 :
2025-10-28
|
44
次浏览:
|
🔊
点击朗读正文
❚❚
▶
|
分享到:
上一篇:
算力调度
下一篇:
算力运营